m88官网-明升MS88在线网站入口
欢迎关注m88官网!
中文
|
English
关于我们
about us
新闻资讯
news
产品中心
Products
解决方案
solution
支持服务
Support
渠道招募
Investor
加入我们
join us
EN
m88官网简介
公司概况
公司高管
发展历程
荣誉资质
品牌文化
m88在线网站入口
企业活动
社会责任
联系我们
公司新闻
行业动态
通信事业部
IMS接入终端产品系列
5G无线接入终端产品系列
光传接入网产品系列
融合通信产品系列
配套应用软件&系统
智慧城市事业部
智慧监所实战平台
管教谈话录音录像
监室智能终端管理系统
监管场所视频智能分析系统
远程提讯会见综合管理系统
交通集成指挥调度平台
交通信号联网控制平台
视频监控管理平台
m88官网楼宇AI智能体
楼宇AI智能体
通信事业部
5G FWA产品解决方案
IMS接入终端系列解决方案
政企用户宽带、语音解决方案
政企用户光传产品解决方案
智慧城市事业部
智慧新监管全要素全流程数字化
平安城市
社会综合治理
智慧执法办案
智慧交通
服务团队
服务理念
服务网络
服务标准
服务机制
公司治理
管理层简介
主要股东
公司制度
公司公告
渠道招募
员工成长
员工福利
培养与晋升
校园招聘
宣讲行程
招聘流程
校招动态
招聘岗位
社招职位
社招动态
招聘岗位
首页
关于我们
m88官网简介
品牌文化
社会责任
联系我们
新闻资讯
公司新闻
行业动态
产品中心
通信
智慧城市
解决方案
通信事业部
智慧城市事业部
支持服务
服务团队
在线下载
投资者关系
公司治理
公司公告
投资者服务
加入我们
员工成长
校园招聘
社招职位
产品中心
产品中心
通信事业部
智慧城市事业部
5G无线接入终端产品系列
IMS接入终端产品系列
配套应用软件&系统
融合通信产品系列
光传接入网产品系列
产品中心
products
通信事业部
5G无线接入终端产品系列
IMS接入终端产品系列
配套应用软件&系统
融合通信产品系列
光传接入网产品系列
智慧城市事业部
智慧监所实战平台
远程提讯会见综合管理系统
监室智能终端管理系统
视频监控管理平台
监管场所视频智能分析系统
交通信号联网控制平台
交通集成指挥调度平台
管教谈话录音录像
m88官网楼宇AI智能体
楼宇AI智能体
当前位置:
首页
>
产品中心
>
通信事业部
>
光传接入网产品系列
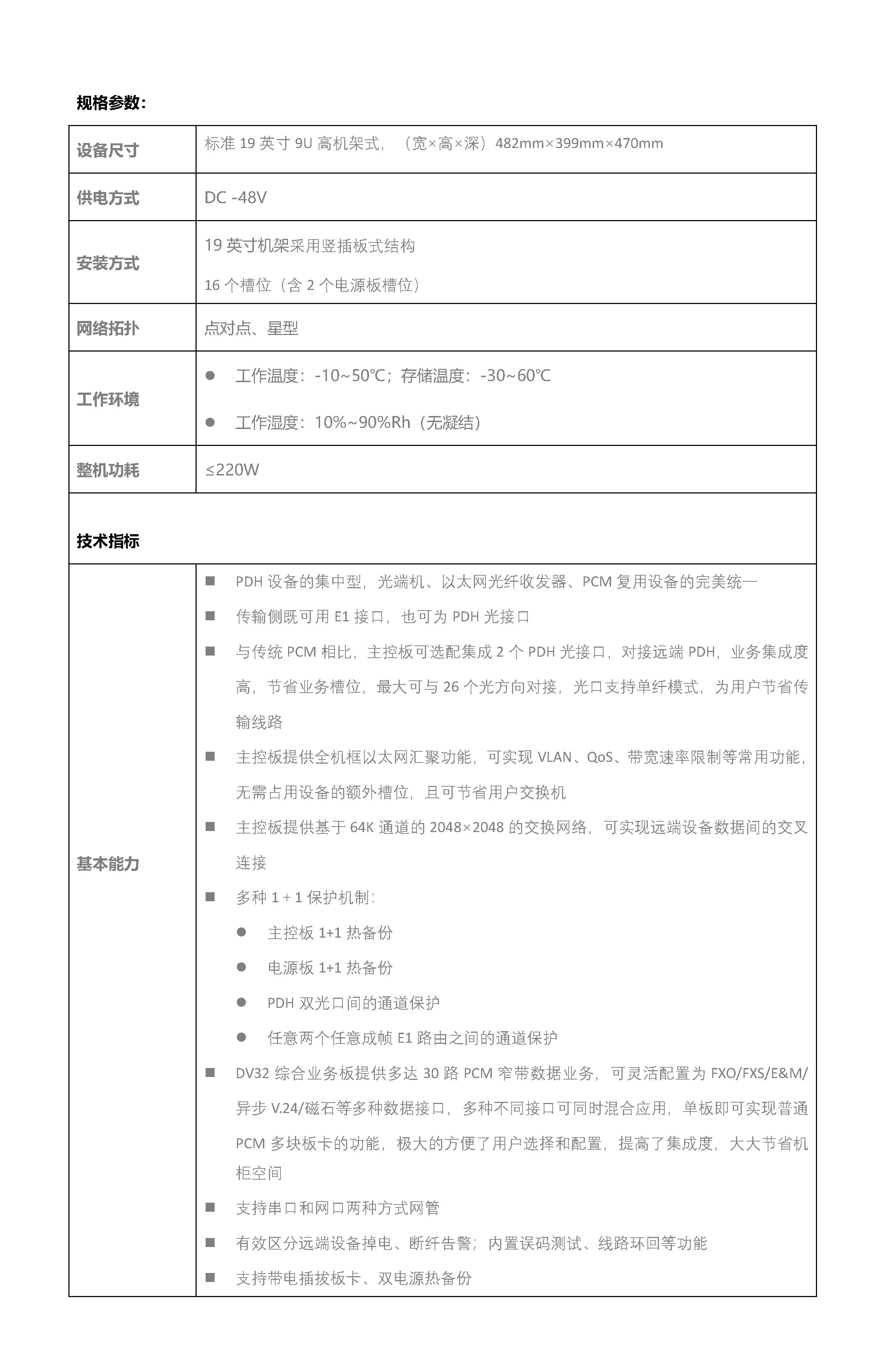
V2030 PCM数字交叉连接设备
返回列表
地址:广州市天河区高普路168号广州m88官网科技园
电话:020-82598555
传真:020-82599989
关于我们
m88官网简介
品牌文化
社会责任
联系我们
新闻资讯
公司新闻
行业动态
产品中心
通信事业部
智慧城市事业部
解决方案
通信事业部
智慧城市事业部
支持服务
服务团队
投资者关系
公司治理
公司公告
投资者服务
加入我们
员工成长
校园招聘
社会招聘
关于我们
m88官网简介
品牌文化
社会责任
联系我们
新闻资讯
公司新闻
行业动态
产品中心
通信事业部
智慧城市事业部
解决方案
通信事业部
智慧城市事业部
支持服务
服务团队
投资者关系
公司治理
公司公告
投资者服务
加入我们
员工成长
校园招聘
社会招聘
Copyright ©2025 m88官网-明升MS88在线网站入口 版权所有. |
粤公网安备 44010602000816号
|粤ICP备05140761号|
Powered by vancheer
|信息产业部备案管理系统
法律声明
网站地图
隐私条款
友情链接